文章首发于:《FT中文网》(2025年6月3日发表)
全球独角兽生态正处于一个需要重新定义成功、重新导航路径的新时代。AI技术革命和地缘政治的不确定性是两大主旋律。未来的独角兽生态将更加强调技术硬实力、战略韧性和价值创造能力。能够穿越周期、解决真实世界问题的创新企业将更具竞争力。
全球独角兽总量仍在较为平缓地增长,人工智能(AI)毫无疑问是当下独角兽生态的最大热点,AI浪潮驱动了全球独角兽生态的复苏。
中国独角兽生态整体止跌企稳,结构性调整还在深化。
近年来,中国新增独角兽主要分布于AI大模型、机器人、新能源、半导体、生物科技等硬科技和战略性新兴产业,反映出从商业模式创新向技术驱动转型的趋势,以及应对外部压力的自主创新需求。
国有资本和本土科技巨头在融资中扮演更重要角色,呈现出创新驱动、技术壁垒高、产业链融合加深的特征。虽然估值增速有所放缓,但头部创新企业仍持续获得资本青睐,预示中国硬科技与数字经济赛道仍具强大成长潜力。
与此同时,全球独角兽企业的总量仍在增长,现存独角兽数量保守统计已接近1300家,遍布53个国家,累计估值达4.5万亿美元(图 1)。但独角兽增速在经过近年的大幅下滑后趋于稳定,显示出市场经历调整后投资者更趋谨慎。
影响力投资,即关注社会和环境成果的投资,正在获得关注。投资者的偏好也从“不惜一切代价追求增长”转向更关注盈利能力和可持续的商业模式。
图1:2016年至今全球独角兽数量和估值变化

资料来源:CB Insights
需要注意的是,由于国内外创投数据平台在统计口径和信息来源上差异较大,所以中国独角兽的数量在国外和国内的数据平台之间差异较大(表 1)。数据差异本质上反映了全球创新认知的“地缘分裂”,中国与美国及全球资本市场间的信任与标准鸿沟正变得越来越宽。
表1:国内外各主要创投市场数据机构的独角兽数量统计

中国独角兽企业总数多年来都在美国之后位居全球第二。2024年中国新增独角兽数量降至近十年低点(图 2)。然而,中国独角兽总数依然庞大,且在特定领域(如电子信息、汽车交通、先进制造、医疗健康)展现出韧性和增长潜力。
图2:2016年至今全球和中国的新增独角兽数量变化

资料来源:Pitchbook
中美之外,印度与东南亚受益于庞大的人口红利、数字化进程加速以及部分全球资本的转向,印度(独角兽数量第三)和东南亚正成为新的独角兽增长热点(图 3),展现出强大的本土市场潜力和创新活力。
图3:全球独角兽的国家分布情况

资料来源:CB Insights
近年来由于全球经济不确定性、中美摩擦及国内监管环境变化,中国的创投市场总体呈下滑趋势。
2025年第一季度中国VC/PE市场的投融资规模尽管较上季度环比有所下滑,但相较于去年同期同比上升显著(图 4)。
中国独角兽生态经历进一步转型,以“国家创业投资引导基金”的设立为代表,国资和产业资本逐渐占据主导地位。头部AI、芯片企业获巨额融资(如智谱AI、阶跃星辰、长江存储),产业基金、地方资本介入加深,“头部溢价”明显。融资理性化,资本更聚焦硬科技和国家战略新兴产业。
优质项目“赢者通吃”,产业资本、政府基金影响力增强,形成“国资领投+企业跟投”的格局,独角兽正在成为中国新一轮产业升级和区域经济转型的“主战场”。
图4:2014年以来中国VC/PE市场投资情况与新增独角兽数量变化趋势

资料来源:CVSource投中数据、IT桔子
2025年的政府工作报告中首次提出要“支持独角兽企业、瞪羚企业发展”。政策提倡“耐心资本”理念,提出未来产业投入增长机制,培育生物制造、量子科技、具身智能、6G等未来产业,推动硬科技加速孵化。
2025年的国办一号文更是从国家层面为政府投资基金的高质量发展提供了指引。中国的独角兽生态系统仍将在调整中发展,新晋独角兽的质量可能更高。
“耐心资本”将决定未来独角兽的成色,短期博弈型热钱正在退出舞台,真正能沉淀产业价值的资本将成为创新的推手。
2025年至今,中国创业和投融资比较活跃的领域主要体现在电子信息领域的半导体和人工智能、先进制造领域的新材料和机器人、医疗健康领域的医疗器械和生物医药,以及新能源等(图 5、图 6、表 2)。
尽管中国新增独角兽数量不突出,但对创企的投资交易数量已经连续4个季度增长,反映了去年以来的“投早、投小、投长期、投科技”的市场趋势,体现了创投市场的范式变化。
图5:2025年一季度中国VC/PE市场投资数量最高的行业前十

资料来源:CVSource投中数据
图6:2025年一季度中国新经济融资额最多的细分赛道前十

资料来源:IT桔子
表 2:2025年以来国内主要的新兴企业融资事件

资料来源:CVSource投中数据
生成式AI是2024年科创生态的绝对核心,同时AI在药物研发、机器人、软件工程等垂直领域的渗透也在加速。
步入2025年,AI不再仅仅是一个热门赛道,而是赋能各行各业的底层技术。未来独角兽的诞生将高度依赖于其AI战略的深度和广度。
根据Pitchbook和CB Insights等数据统计机构,2024年全球对AI的风险投资达到了创纪录的逾一千亿美元。
2024年以来的新晋独角兽中近一半来自AI领域。2025年第一季度,全球风险投资总额中高达58%流向了AI初创公司,这一比例相较于去年同期的28%翻了一番还多。在北美,这一集中度更为惊人,超过70%。全球AI领域在该季度吸纳了731亿美元投资,已超过2024年全年总额的一半,其中OpenAI高达400亿美元的融资尤为瞩目。
美国依托基础科研、顶尖人才和成熟VC生态,在基础大模型(GPT系列、Grok等)、AGI探索和技术商业化方面保持领先,“平台型独角兽”与“应用型独角兽”并存发展,高估值AI独角兽频出,OpenAI、Anthropic、xAI等公司持续受到巨额资本追捧(它们也是近年来融资额最大,估值蹿升最快的独角兽)(表3)。2025一季度全球估值前十的新晋独角兽中,过半是AI创业公司(表 4)。
表 3:全球估值最高独角兽前十

资料来源:CB Insights
表 4:2025年以来估值最高的新晋独角兽前五名

资料来源:Pitchbook
中国在快速追赶的同时,更侧重应用落地(庞大市场驱动)、算法效率优化(应对算力限制,如DeepSeek)和开源生态构建(加速技术普及)。
国家战略引导下的“AI+”在制造、交通等领域渗透加速。人工智能大模型领域的中国初创企业,如智谱AI、百川智能、月之暗面等,在成立不到三年内迅速成长为独角兽。
人工智能应用及平台成为投资热点,AI大模型相关、AI工具相关企业占人工智能被投企业近三成,备受VC/PE关注,同时国资与企业也在联合布局,如智谱AI获超18亿元战略融资,并且于2025年4月启动了IPO辅导备案。
AI不仅成为资本堆积的新高地,前沿AI技术也赋能医疗、金融、新能源等下游行业创新周期大幅缩短。低成本、高性能AI模型的普及可能为新的创新者提供弯道超车的机会,催生出“精益独角兽”——AI赋能下的小团队高效率创新公司(如“3人独角兽”)。另一方面也可能对那些依赖高成本专有模型的AI公司构成挑战。
然而AI领域的巨额融资和超高估值背后,掺杂着AI企业高昂的成本、技术突破的预期与资本市场的“错失恐惧症”(FOMO)。技术的快速迭代让许多投资者感到压力,不得不加速布局。然而,这种极端集中的投资可能导致估值泡沫,许多AI独角兽仍面临商业模式不清晰、无法盈利、缺乏技术护城河的挑战。
围绕人工智能的投资热潮引发了新的担忧,即可能催生下一代“僵尸独角兽”——这些公司曾一度估值超过10亿美元,但如今价值已大幅缩水。这种现象在2021年疫情后融资反弹期间尤为突出,当时大量公司获得了过高估值。
如果新兴的人工智能公司在实现持续增长之前过早地以过高估值融资,它们可能会面临与2021年那批公司相似的困境。有投资人担心,在没有明确投资回报路径的情况下进行大规模押注,可能会分散初创公司建立可持续业务的注意力。“AI Washing”(伪AI概念)现象也需警惕。
AI不是独角兽的万能钥匙,资本市场亟需从“投概念”转向“投落地、投收入”。构建技术壁垒、专注核心业务并实现商业化变现将成为成功的关键。
技术驱动+产业升级将主导全球独角兽新周期,AI、机器人、半导体、新能源等领域将持续孕育独角兽。技术将更深层次地赋能和改造传统产业,跨界融合创新将催生更多新业态和新物种。
纵观全球独角兽生态,近年以来,AI和大模型的商业落地成为主旋律,在国内,人形机器人与具身智能、新能源、半导体、商业航天、低空经济等领域亦获资本热捧。
AI领域无论是基础模型、垂直行业应用,还是生成式AI创业公司,均成为独角兽孵化的“温床”——市场潜力巨大,但竞争异常激烈。尤其在基础模型层面已形成巨头垄断格局。
应用层创新百花齐放,独角兽的诞生主要集中在编程(如Anysphere)、数据中心(如Global Switch)、基础模型和搜索领域(如Perplexity)的初创公司,以及部分垂直应用领域,这一类独角兽更依赖于对行业Know-how的深刻理解,但也面临同质化和商业模式验证的挑战。
2025年以来,AI智能体成为新的热门风口,SaaS开发者正将其整合到解决方案中,处理劳动密集型任务。
AI技术迭代速度快,后来者颠覆风险高,AI独角兽的诞生将更加集中在少数具备强大综合实力的企业。
未来AI必然走向成熟与分化,AI投资将更趋理性,从追逐通用大模型转向关注垂直行业应用、AI基础设施优化以及可解释、可信赖AI。
AI与其他科技的融合(如AI+生物医药、AI+材料)、合成数据等领域正催生新机遇。AI对于企业数智化的赋能也会带来持续的需求和巨大的市场,尤其在海外,企业服务领域仍是独角兽的富矿(图 7)。
图 7:现存全球独角兽的行业分布

资料来源:CB Insights
在中西科技竞争和全球应对气候变化的背景下,硬科技持续升温:半导体自主可控、新能源与储能、高端制造、生物技术、气候科技(如碳捕捉、可持续材料)、医疗健康等关系国计民生和可持续发展的领域,将持续获得政策和资本的青睐。
中国在新能源与自动驾驶领域具有全球领先优势,拥有庞大的市场和完整的产业链,独角兽企业众多。智能制造是中国产业升级和“制造强国”战略的关键,人形机器人/具身智能近两年将AI与物理机器人实体结合,未来在工业、服务、特种作业等场景潜力巨大,随着资本的高度关注,创业周期缩短,技术壁垒和供应链整合能力成为该领域的竞争关键。
今年以来,提振国内消费得到了政策层面的高度重视。新消费/零售依托庞大的国内市场和发达的数字经济,商业模式创新活跃,如去年的《黑神话悟空》带动文化产业消费的爆发,其背后的游戏开发商游戏科学也凭借游戏的成功成为了独角兽企业。
除了以上领域,量子计算、太空科技、脑机接口、合成生物学、下一代计算平台等,也可能孕育下一波颠覆性独角兽。
2025年独角兽生态的另一条主线,是自由贸易体制的削弱和地缘政治风险的增加。这不仅改变了资本流向,也让全球化红利不再唾手可得。
专注于服务本土需求、参与区域供应链整合的独角兽,将更容易获得融资,估值也可能更具韧性。相反,那些高度依赖旧有全球贸易格局、特别是中美贸易的独角兽,可能面临融资困难和估值下调的压力,迫使其调整市场策略。
作为全球最大的两个独角兽培育基地,中美两国的生态发展呈现出显著差异,逐渐形成某种程度的“平行发展”态势。
美国依然是独角兽的全球中心,截至2025年拥有逾700家独角兽,创投规模占全球一半以上。
中国独角兽数量虽仍位居全球第二,但在政策和外部环境影响下,增速趋缓,估值结构与市场预期正在调整。
国际资本对中国的投资态度趋于谨慎。美元VC大幅撤退。部分国际资本将重心转向印度、东南亚等新兴市场。美国收紧国家安全审查,影响跨国并购和技术投资。中国国内融资更依赖国有资本和本土巨头。全球资本流动呈现出更强的地缘政治敏感性和区域集聚特征。
中美科技竞争倒逼中国加速自主研发和“国产替代”。中国新增独角兽高度集中在AI、人形机器人、芯片、新能源、智能制造等科技领域。体现了中国在战略新兴产业和关键技术自主可控方面的政策导向。
独角兽生态正从商业模式创新(得益于庞大内需市场)加速转向技术驱动。应用型创新(如AIGC、AI+医疗、AI+制造)有望加速,推动新一代产业升级。
中美竞争直接冲击和重塑中国企业的出海战略,中国企业面临更多地缘政治和合规挑战,可能更聚焦国内市场深耕。关税增加成本,更严格的投资审查阻碍并购与投资,数据安全担忧(如TikTok案例所示)导致在美国及部分盟友市场面临潜在禁令或运营限制,政治互信的缺失营造了不友好的营商环境。
受地缘政治氛围影响,中国品牌在欧美市场面临信任赤字和舆论挑战,部分独角兽不得不弱化“中国属性”,采取“去中国化”包装或本地化团队运营的方式应对。
越来越多中国独角兽将出海战略重心由欧美转向东南亚、中东、拉美、非洲等新兴市场。这些地区政策友好、数字化进程加快,对中国互联网、AI、智能制造等技术和产品接受度高。
美国资本对中国科技企业投资显著减少,中国独角兽在国际市场融资需要寻求其他地区如中东和东南亚的资本支持,甚至寻求海外上市新通道(如伦敦、香港)。
中美贸易摩擦倒逼中国出海的独角兽企业提升合规、风险管理、本地化和全球供应链能力。未来,能否在新兴市场建立品牌、实现技术与模式输出、融入全球产业链,将决定中国独角兽在全球创新格局中的新地位(表 5)。
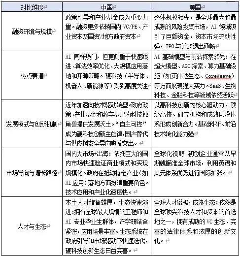
表 5:中美独角兽生态对比

中国独角兽生态的优势在于巨大的国内市场与应用场景、快速的商业化与迭代能力、庞大的工程师红利与本土人才库、高效的基础设施、强大的政府支持与产业引导能力、部分领域的成本效益与效率创新。
如今面临的主要挑战是需突破关键核心技术瓶颈、应对监管不确定性、提升资本市场成熟度并处理好地缘政治带来的外部压力。相较于美国成熟的多层次资本市场和活跃的并购生态,中国资本市场的成熟度与退出机制亦有待完善。
虽然政策层面在鼓励“耐心资本”和优化退出渠道,但中国独角兽的退出路径仍相对有限,这反过来也可能影响早期投资的积极性和独角兽的“催熟”效率。这需要政策层面进一步积极推动资本市场改革,拓宽科技型企业的融资和退出渠道。
中国独角兽的破局,在于底层技术的持续深耕,在“卡脖子”的痛点上实现突破。
相对于此前的消费互联网奇迹,新一代独角兽面临更长的研发周期、更高的资本投入、更复杂的产业化路径和更严格的监管环境,需要更有耐心的资本和具备产业背景的团队。
科学家、工程师背景的创始人在硬科技领域增多,他们可能需要在商业化、市场拓展、组织管理等方面补足短板或引入专业团队,更需要容忍失败的创新文化和真正尊重知识产权的制度保障。
“区域化创新”与“去全球化”共振,独角兽企业需平衡全球扩张与本地深耕,适应供应链重构与政策分化。
中美科技竞争和全球地缘政治的不确定性将持续影响资本流向、技术合作和市场准入,可能导致区域性创新生态的进一步分化(例如中美在某些科技领域形成平行生态),供应链安全和自主可控成为企业和国家的重要考量。
企业需将地缘政治风险纳入常态化管理,构建更具弹性的全球运营策略和供应链体系。区域性市场和本土化战略的重要性将进一步提升。
美国为首的贸易保护主义将加速亚洲内部的经济整合。亚洲经济体将更加注重加强区域内的供应链、物流体系和贸易治理,如中日韩三边贸易协定的推进,表明经济实用主义正促使贸易伙伴寻求更可靠、可预测的区域联系。
区域一体化的加速也将催生新的商业机会,特别是在贸易基础设施和数字贸易领域。那些能够敏锐洞察这些变化,并快速调整战略、构建核心竞争力的独角兽,有望在新的全球格局中占据有利的“生态位”并持续发展。
对于身处其中的创业者和企业家而言,需提升地缘政治风险意识,构建更具弹性的价值链,并加强核心技术的自主研发能力。回归商业本质,聚焦真实需求与盈利能力。
中国创业者首要策略是更加聚焦于巩固和深化巨大的国内市场基本盘,利用好国内大市场优势,审慎评估并布局多元化(包括“一带一路”)市场,适应外部环境变化。
如果一家企业唯一的标签是“估值超过10亿美元”,而不能解决真实问题、创造可持续价值,那么它充其量只是资本游戏中的一个符号。
如今,投资者更加注重独角兽的内在价值、盈利能力和可持续的商业模式,对拥有清晰商业模式和造血能力的企业更为青睐。
中国独角兽生态的未来,不再是数量与估值的“大跃进”,而是更加注重发展的质量、技术的先进程度、产业链的深度融合以及在全球价值链中的战略卡位能力。
未来的独角兽不是“长得快”,而是“活得久、能突围”。能在逆境中成长的独角兽,是生态系统最有韧性和进化力的部分。未来的超级独角兽,不仅要颠覆技术或商业模式,更要成为行业“游戏规则”的制定者与塑造者。善于整合产业、构建生态的“新物种”才能笑到最后。
在当前强调“耐心资本”和“新质生产力”的大背景下,独角兽(尤其在战略性新兴产业)的发展,对于中国的产业结构向创新驱动转型升级,有至关重要的意义,是衡量与驱动创新活力的关键参照。
这些高成长企业往往代表着技术密集、知识密集、高附加值的新兴业态,是发展新质生产力的生动体现。它们不仅创造高质量的就业岗位,推动新型就业结构与人才流动,更能引领传统产业的数智化转型,并有潜力成为带动区域经济协调发展的新增长极。
中国独角兽生态的变化迹象代表了中国商业经济从“商业模式创新”向“硬科技与底层技术创新”的深刻转型。
创新范式的战略转型本身具有阵痛期。先进制造、医疗科技等需要长期研发投入和高技术壁垒的“硬科技”领域将扮演更核心的角色。单纯的商业模式创新可能不再像过去那样容易产生独角兽。硬科技领域的独角兽商业化验证慢,其培育需要更长的“耐心”和更深厚的积累,短期内难以在数量上实现爆发式增长。
在国家战略引导占据主要地位的当下,独角兽所代表的市场化创新机制与活力依然不可或缺。优秀创企的敏捷高效、对市场需求的快速响应以及灵活的创新模式,是自上而下的规划难以完全替代的。
关注独角兽生态,不是单纯关注财富神话或商业模式的迭代,也是在观察和思考如何在国家战略指引下,更好地实现“有为政府”与“有效市场”的有机结合,确保商业创新生态的多样性与持续的内生动力。
未来属于那些能够洞察趋势、保持韧性、并能在复杂多变环境中创造可持续价值的创新者。
